Offener Ganztag
Unser offener Ganztag betreut, erzieht und bildet zurzeit 135 Kinder der Klassen 1 bis 4 in den Räumlichkeiten der Schule und OGS sowie bei gutem Wetter draußen auf dem Schulhof weiter.
Jede Erzieherin / jeder Erzieher betreut eine jahrgangsgemischte Gruppe (1-4).
Somit haben die Kinder und die Eltern eine feste Bezugsperson, die sie bei Fragen und Anregungen ansprechen können.
Wir unterstützen die Lernzeiten während des Unterrichtsvormittags.
In der Zeit von 11:35 Uhr bis 14:00 Uhr können die Kinder in der Mensa der Schillerschule zu Mittag essen. Hier nutzen wir ein „gleitendes System“. Kinder die aus dem Unterricht kommen, können essen gehen und dürfen, wenn sie fertig sind, wieder in die OGS gehen.
Nach dem Mittagessen haben die Kinder in den verschiedensten Freispielmöglichkeiten die Gelegenheit sich auszuprobieren und Ihren Alltag ein Stück weit selbstbestimmt zu gestalten. Hierzu öffnen sich nach Unterrichtsschluss die Klassenräume für die OGS und die Kinder können in kleinen Gruppen malen, basteln, sich in einer Robot Ag mit Technik beschäftigen, sich motorisch mit verschiedensten Materialien (z.B. PLUSPLUS/ Kaplasteinen etc.) ausprobieren oder in einer I-Pad Stunde den sicheren Umgang mit dem Internet lernen.
Auf dem Außengelände gibt es bei trockenem Wetter täglich die Möglichkeit Roller, Scooter und Pedalo zu fahren. Ein weiteres Highlight im Außengelände ist unsere Slackline, auf der die Kinder einen Kletterparcours absolvieren können.
Parallel haben die Kinder die Möglichkeit sich auszuruhen, zu lesen und/oder mit Freunden gemeinsam Spiele zu spielen.
Das Freispiel wird immer von einem Erzieher/ einer Erzieherin begleitet und angeleitet und oft entstehen kleine Angebote die sehr orientiert an den aktuellen Bedürfnissen der Kinder sind. (Geburtstag der Oma -> Geschenk basteln)
Die Betreuung erfolgt in 5 Gruppen:
|
Name |
Gruppe |
|
Tobias Roggenbuck Zehra Kayrak |
Gruppe 1 |
|
Sarah Wagner Pauline Broschwik |
Gruppe 2 |
|
Narmin Ismail |
Gruppe 3 |
|
Metin Dursun |
Gruppe 4 |
|
Lars Potthast Suana Sejdic |
Gruppe 5 |
Die Hausaufgabenbetreuung
Die Hausaufgabenbetreuung findet in der OGS an zwei Tagen statt, da die Kinder zusätzlich in den Klassen Lernzeiten haben. Die Hausaufgabentage sind Dienstag und Mittwoch von 14:00-15:00 Uhr mit einem Erzieher/einer Erzieherin im Klassenraum des jeweiligen Jahrgangs. Diese werden zusätzlich von Lehrern begleitet!
Im Schuljahr 2025/ 26 sieht die Verteilung dazu wie folgt aus:
|
Klasse 1 |
Klasse 2 |
Klasse 3 |
Klasse 4 |
|
Sarah Wagner/ Pauline Broschwik |
Lars Potthast/ Suana Sejdic |
Narmin Ismail/ Metin Dursun |
Tobias Roggenbuck/ Zehra Kayrak |
Das Mittagessen
Kinder brauchen täglich eine warme Mahlzeit.
Daher bieten wir für alle Kinder der OGS ein gesundes und ausgewogenes Mittagessen in unserer tollen Mensa an.
Hier haben die Kinder die Gelegenheit, gemeinsam mit ihren Mitschülern und Mitschülerinnen zu essen, sich auszutauschen und ihren Tag in der OGS zu planen.
OGS Öffnungs- und Entlasszeiten
Die OGS ist für Kinder an den Schultagen wie folgt geöffnet:
Montag bis Donnerstag 7.00 Uhr bis 16.00 Uhr
Freitag 7.00 Uhr bis 15.00 Uhr
Nach 14:00 Uhr und unserer täglichen Gruppenstunde nutzen die Kinder bunt gemischt die Freizeitangebote der Mitarbeiterinnen und Mitarbeiter der Jugendhilfe.
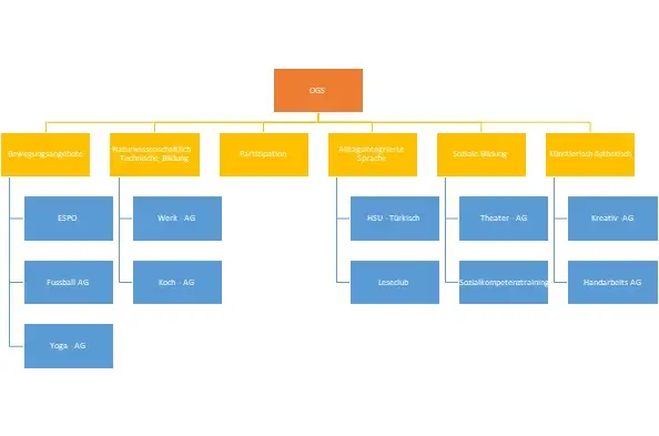
Hier eine Übersicht:

*die AG endet im Jugendzentrum!
Mittagessen: 11:30 Uhr bis 14:00 Uhr
Unsere Kooperationspartner in der OGS:
ESPO (Essener Sportbund)
Stadteilbücherei Schonnebeck
LINEA e.V.
Stiftung Lesen
Bildungspark / Johannes – Kessels- Akademie
Brotzeit

Eindrücke aus dem Offenem Ganztag














